|
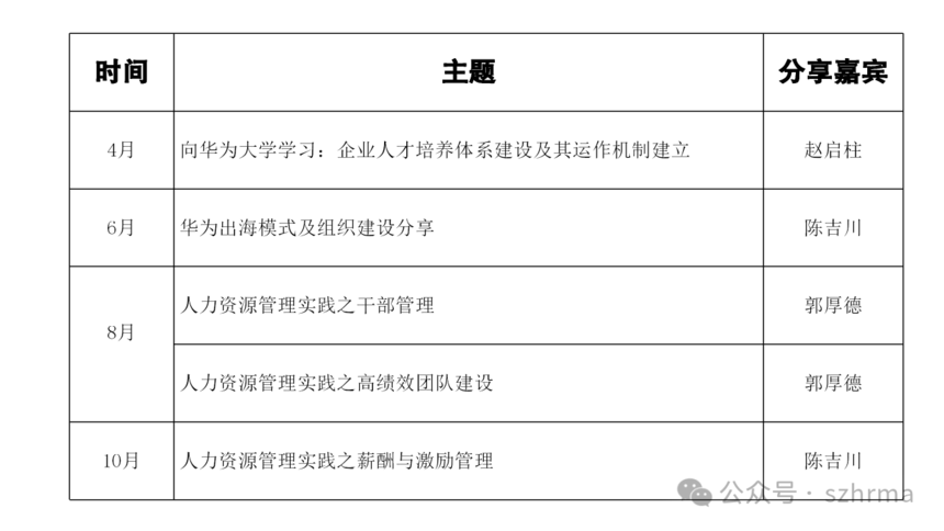
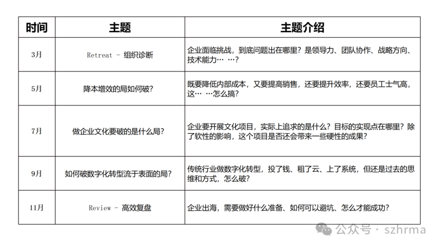
聚智创未:2024年协会服务和活动计划 聚智创未 2024年协会服务和活动计划 2024年,深圳市人力资源管理协会隆重推出多项高质量的服务和活动,具体计划和活动亮点如下: 1. 在线会员社区: 提供一个实时交流学习平台,促进学习、分享、解决难题。 2. 精英讲堂: 邀请标杆企业的HR精英、专业人士分享人力资源管理最佳实践。 3. 共创式研讨会: 协会推出一种开放性、参与性强的研讨会,注重会员集体智慧和协同解决人力资源管理中的实际问题。 4. 企业走访: 深入优秀企业,现场学习最佳实践,了解他们在人力资源方面的成功经验。 5. HR精英进阶: 为会员提供专业素养提升培训,帮助其在人力资源领域能力提升,或考取权威的专业认证。 6. 中小企业HR服务: 专注于中小企业的独特需求,提供实用的人力资源解决方案,促进其发展。 7. 劳动争议预防和调解 为会员企业提供劳资纠纷预防和劳资纠纷调解服务,促进企业劳动关系和谐建设。 8. 职业精英一对一服务: 提供个性化的一对一咨询服务,助力会员制定和实现职业发展计划。 9. 行业调研与研究: 深入研究行业动态和政策变化,为政府及会员提供及时准确的信息和建议。 10. 表彰与评比: 激励会员积极参与活动,分享经验,推动人力资源管理创新和发展, 举办年度表彰活动,表彰在人力资源领域做出卓越贡献的会员和企业。 11. 年度盛典: 年度总结与展望、研究成果展示,邀请业内专家分享当前人力资源领域的最新趋势和挑战,探讨成功经验和创新方法。 感谢您一直以来的陪伴和支持,2024年我们将携手共进,助力企业的人力资源管理创新和发展。让我们共同书写新的发展篇章,迎接更多成功和挑战! 协会服务和活动计划列表 在线会员社区 主题直播系列: 包括从法规解读到案例分享、人才发展和员工关系管理等。 嘉宾邀请: 邀请人力资源管理领域的专家定期参与,分享经验和解答专业问题。 成功案例分享: 会员分享在人力资源管理方面的成功案例,促进经验交流。 企业挑战研讨: 讨论和解决在企业管理中遇到的难题和挑战。 实用工具赠送: 提供人力资源管理实用工具或模板,帮助会员更好地解决工作中的问题。 个人发展支持: 会员分享个人职业发展中的困惑,获取其他会员或专家的建议和支持。 促进会员之间的学习、分享和交流,共同应用人力资源管理领域的挑战。 HR高端讲座 向标杆企业学人力资源管理:通过邀请成功企业的高级管理人员或专业人士进行讲座,分享最佳实践和成功经验,供大家学习借鉴。 体验共创式研讨会 HR精英进阶 提供专业的培训课程,涵盖人力资源管理的各个方面,以提升会员的专业技能和素质。 中小企业人力资源管理一站式解决方案 为了减轻企业管理负担,降低成本,提高效率,协会推出全方位的人力资源管理服务。 协会拥有丰富的人才资源:高校教授、专家和HR实战人才,包括为深圳市各行各业培养的超过1万名参加国家高级人力资源管理师职业资格认证的HR中高层管理者,经验丰富的人力资源实战专家,可根据企业的发展现状和现实需求量身定制专业、高效的解决方案。 企业可根据实际需求选择服务,实现更灵活的成本管理。携手共同打造一个稳健、灵活、具有竞争力的人力资源管理体系,为会员企业保驾护航,助力会员企业业务发展。 职业精英护航:一对一服务 提供教练辅导、职业生涯管理、心理辅导等个性化、贴心的服务,帮助企业家和中高层管理者在竞争激烈商业环境中脱颖而出,实现事业新高度。 微信咨询 深圳市人力资源管理协会 深圳市人力资源管理协会(Shenzhen Human Resource Management Association)成立于2017年1月,是由管理研究、人力资源管理和开发领域的专业人士及企事业单位自愿组成的非营利性人力资源专业社会团体。 协会宗旨: 坚持服务,创新发展,充分发挥桥梁和纽带作用;全面构筑高端人力资源服务平台,致力于为组织和人才提供全方位、多元化服务。 立足深圳,联通国际,助力深圳及粤港澳大湾区企业人力资源开发和创新能力提升,服务人力资源管理行业高质量发展。 协会定位:立足深圳 · 面向湾区 · 对标国际 协会愿景:成为具有引领力、服务力、影响力的人力资源管理服务平台,推动粤港澳大湾区人才资源优化配置,助力人力资源管理行业持续发展。 协会使命:守正创新,与时俱进,致力于为组织和人才提供专业、高效的人力资源管理解决方案。 协会价值观:诚信 · 专业 · 创新 · 协作 |




